当前您的位置: 首页 > 通知公告 > 正文

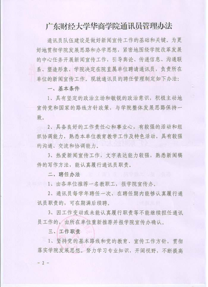
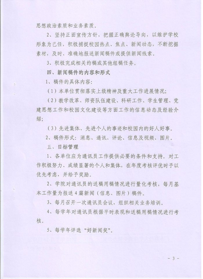
【学院文件】广东财经大学华商学院办公室关于印发《广东财经大学华商学院通讯员管理办法》的通知

发布日期:2015-07-22

热线电话:400-8686-818

广州校区:广东省广州市增城区荔湖街华商路1号

邮政编码:511300

肇庆校区:广东省肇庆市四会市东城街道黄岗社区工业大道1号

邮政编码:526200

ICP备案号:粤ICP备17051289号

粤公网安备 44011802000240号 

Baidu
sogou