8月23日,由广东省人力资源和社会保障厅主办,广东省川流采购与供应链职业培训学校、广东省交通运输技师学院承办,广东省采购与供应链协会、广东省特色小镇发展促进会、广东省物流与供应链学会等协办的广东省第一届职业技能大赛--2020年广东省“川流杯”供应链管理师职业技能竞赛圆满落下帷幕。
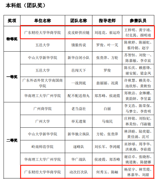
竞赛自2020年5月启动以来,共吸引广东省76所院校131支队伍报名参加。竞赛包括校园选拔赛、三轮积分赛和总决赛三个赛段,我校物流学子与华南师范大学、广州大学、广东药科大学、五邑大学等大学的参赛团队的激烈竞争中,表现出扎实的专业基本功和优秀的职业素养。经过激烈的角逐,我校17级物流管理专业学生王梓明、黄宇靖、付克禺、颜明靖组成的“皮皮虾供应链”在决赛中荣获本科组的特等奖。17级物流管理专业学生杨星宇、林雪霞、林嘉华、刘甜组成的“动次打次队”荣获本科组的二等奖。同时,我校刘连花老师、陈岫老师、何秀玉老师和崔运玲老师获得了“优秀指导老师”荣誉称号,我校由于组织工作出色获“优秀组织奖”。
本活动举办旨在通过竞赛,实现以赛促学、以赛促教、以赛促业,优化我省供应链管理人才队伍结构,推动广大从业人员、院校师生提升技能 水平,为促进我省供应链管理及服务水平提供有力人才支撑。
物流学子乘风破浪地努力,获得如此佳绩,传承了物流管理专业学子的敢于拼搏善于创新的学习作风,为我校赢得了荣誉!这也是我校物流教研室实施课赛融合的应用型物流人才培养模式实践中获得重要教学成果!


(图文/工商管理系 责任编辑/党晋云)
上一条:疫情防控常态化下的特殊期末考试
下一条:喜讯 | 一银两铜!我校在第六届中国国际“互联网+”大学生创新创业大赛广东省分赛中喜获佳绩